Nature | cGAS–STING 驱动与衰老相关的炎症和神经退行性疾病
文章来源:《Nature》
关键词:天玑济世;Phecdamed;线粒体自噬;Mitophagy;炎症;转化研究;固有免疫
导读
低级别炎症是衰老的标志,也是与衰老相关功能障碍和疾病的核心驱动因素。多种因素可导致与衰老相关的炎症;然而,介导异常炎症信号传导的分子通路及其在自然衰老中的影响尚不清楚。
01 研究背景
衰老的特征是生物体适应能力下降,并且会增加对各种疾病易感性。尽管多种稳态机制功能受损可独立地促进衰老过程,但其中许多机制最终都会导致异常的炎症状态,从而驱动与年龄相关的衰退。 cGAS-STING通路在调控细胞衰老中的作用——细胞衰老是衰老的一个标志性特征。然而,cGAS-STING通路是否直接参与人体组织中的细胞衰老,或体内与年龄相关的炎症和功能障碍,目前尚不清楚。
02 文章信息
全球健康研究所,瑞士洛桑联邦理工学院(EPFL),Muhammet F Gulen团队在Nature在线发表了《cGAS–STING drives ageing-related inflammation and neurodegeneration》,研究结果显示受损线粒体释放的胞质DNA会引发老年小胶质细胞中的cGAS活性,阐明了cGAS-STING信号通路在衰老大脑中发挥作用的机制。确立了cGAS-STING通路是外周器官和大脑中与衰老相关炎症的驱动因素,并揭示了阻断cGAS-STING信号传导可能是延缓老年神经退行性病变进程的潜在策略。
03 文章内容
▶ STING 诱导与年龄相关的炎症
研究目的:证实cGAS-STING通路是驱动衰老相关炎症的关键机制。
实验验证:
细胞:验证了STING抑制剂H-151的作用,H-151能选择性抑制STING活性,显著降低衰老细胞多种促炎基因及I型干扰素刺激基因的表达,且不影响衰老的其他非炎症特征。
组织:脂肪组织外植体进行实验,证明H-151可在人体组织中抑制衰老相关前脂肪细胞释放促炎信号,提示STING抑制在复杂组织中同样有效。
老年小鼠:利用野生型C57BL/6J小鼠和Sting1(STING缺陷型)小鼠(19–20月龄),抑制STING能显著减轻多组织炎症,改善肾功能并减少免疫细胞浸润。同时,该处理提升了小鼠的肌肉力量、耐力以及空间与联想记忆能力,并降低了脑内炎症基因表达。
总结:从细胞、组织到整体动物层面系统证明,cGAS–STING通路是衰老过程中炎症反应的核心驱动因子,其抑制不仅能减轻多组织炎症,还可改善老年个体的运动能力与认知功能,从而揭示了该通路作为干预衰老及相关神经退行性变潜在靶点的重要性。

▶ cGAS–STING 影响大脑衰老
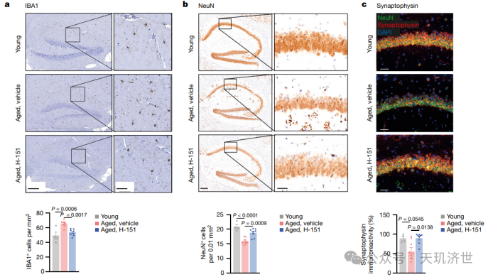
研究揭示,cGAS-STING通路是驱动衰老大脑炎症与退行性变的核心机制。组织学分析显示,老年小鼠海马体出现显著的小胶质细胞增生,而使用抑制剂H-151或基因缺陷(Sting1小鼠)抑制STING功能后,该现象明显减轻。在老年小鼠脑中,cGAS异常活性导致信使cGAMP积累,进而持续激活STING及其下游激酶TBK1。该通路的激活引发小胶质细胞增生、星形胶质细胞反应等神经炎症。抑制STING可有效减轻上述炎症反应,保护海马区神经元免受丢失,并提升突触标志物水平。结果表明,脑内局部异常的cGAS-STING信号传导直接导致了衰老相关的神经病理变化,证实了该通路作为干预脑衰老的关键靶点。

▶ 衰老小胶质细胞中的STING活性及mtDNA激活衰老小胶质细胞中的cGAS
为了明确衰老大脑中cGAS-STING通路的激活机制。首先,海马体及老年小鼠原代小胶质细胞RNA测序分析显示,衰老引发大量差异表达基因富集于先天免疫通路,而STING抑制剂H-151可逆转此趋势。免疫荧光技术,发现老年小鼠海马区pSTING信号点显著增多,且主要定位于IBA1阳性的小胶质细胞内,直接证明衰老大脑中小胶质细胞的STING通路被激活。老年小胶质细胞的促炎基因表达具有STING依赖性。综上,衰老大脑中小胶质细胞内的STING通路活性是驱动神经炎症的核心机制。
透射电镜观察到衰老小胶质细胞中线粒体形态异常。随后,RT-qPCR检测发现其细胞质中mtDNA含量特异性增加,并通过超分辨率成像直观确认了mtDNA在线粒体外膜附近的细胞质中积累。机制上,使用VDAC寡聚化抑制剂VBIT-4干预,可抑制mtDNA释放及下游炎症基因表达。利用细胞衰老模型证实mtDNA可触发cGAS依赖性炎症反应。阐明了衰老过程中“线粒体损伤→mtDNA通过VDAC释放→激活cGAS-STING通路→引发炎症”的完整分子模型。

▶ 小胶质细胞cGAS对大脑的影响
将Cgas小鼠与Tmem119-creER小鼠杂交,获得小胶质细胞/脑巨噬细胞特异性、他莫昔芬诱导的Cgas表达模型(mg-Cgas小鼠)。表型观察: 给予他莫昔芬2周后,mg-Cgas小鼠脑内(如海马区)显示:激活形态的小胶质细胞数量显著增加;炎症与I型干扰素相关基因表达上调;外周器官无类似变化,排除了全身性影响;STING抑制剂H-151可逆转上述激活表型,证实效应通过STING通路介导。单细胞测序进一步揭示,cGAS的激活足以驱动小胶质细胞向疾病相关、干扰素相关及神经退行性相关等多种病理状态转变,并诱导少突胶质细胞和星形胶质细胞产生类似衰老的转录组变化。研究确立了cGAS-STING通路在驱动神经炎症和胶质细胞衰老样转变中的直接因果关系。

▶ cGAS激活驱动神经退行性疾病
为探究小胶质细胞中cGAS激活是否能直接导致神经退行性变,研究首先在mg-Cgas模型小鼠中证实,其特异性激活会引发海马神经元丢失及空间学习记忆障碍,且此过程可被STING抑制剂改善。进而通过体外共培养实验(将野生型神经元与Cgas激活的小胶质细胞进行共培养),发现cGAS激活的小胶质细胞通过分泌可溶性介质损害神经元存活。通过分析小胶质细胞snRNA-seq数据,筛选出在该状态下显著上调的候选因子TNF。神经元-小胶质细胞共培养体系中,分别添加抗TNF中和抗体或I型干扰素信号阻断剂,中和TNF能有效阻止cGAS介导的神经毒性,而阻断I型干扰素信号则无效,从而揭示了cGAS-STING通路通过TNF驱动神经元死亡的关键机制。

04 文章小结
本研究阐明了cGAS-STING信号通路是衰老过程中慢性炎症和功能衰退的关键驱动因素,且可作为靶点以阻止老年期的神经退行性过程。首先,证实抑制STING可减轻老年个体炎症并改善认知功能。进而聚焦大脑,发现衰老小胶质细胞因线粒体损伤释放mtDNA,通过VDAC通道激活胞内cGAS-STING信号。通过构建小胶质细胞特异性激活cGAS的遗传小鼠模型,直接证明该通路单独激活即可再现神经炎症、胶质细胞异常活化、海马神经元丢失及学习记忆障碍。最终通过共培养体系与介质筛选,锁定该通路通过分泌TNF(而非I型干扰素)介导神经元毒性。该研究完整揭示了“衰老—线粒体损伤—小胶质细胞cGAS-STING激活—TNF释放—神经元死亡”,为干预神经退行性变提供了关键靶点。
原文链接:
https://pmc.ncbi.nlm.nih.gov/articles/PMC10412454/#Sec45